为了宣传和推广广东省优秀软件产品和应用服务的成功案例,为我省创新发展和转型升级提供强有力的支撑,推动广东省软件产业做大做强。广东软件行业协会、广东省大数据协会联合组织开展2019年广东省优秀软件产品评选。
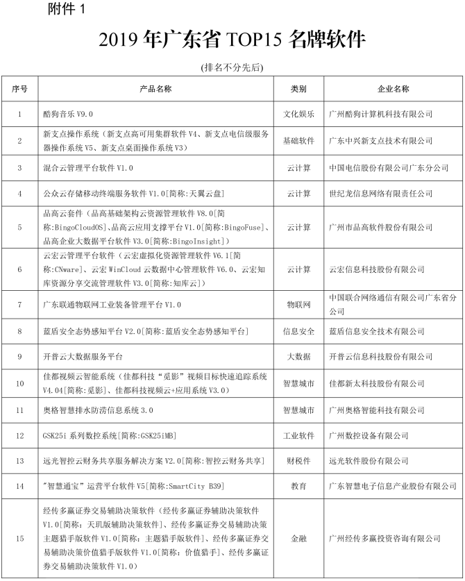
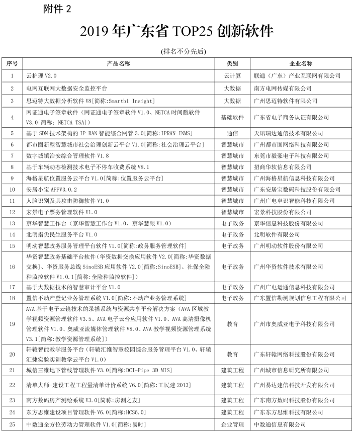
通过企业自愿申报、初审、专家评审等程序,从自主知识产权、技术创新、功能性能指标、经济效益、用户评价等方面进行综合评审,评选出“2019年广东省TOP15名牌软件”、“2019年广东省TOP25创新软件”以及“2019年广东省优秀软件产品”,现予以公示。
若有异议,请于公示之日起5个工作日内以书面形式向广东软件行业协会秘书处反映
联系电话:020-38263353
传真:020-38263106
地址:广州市天河区员村一横路7号广东软件501室
邮政编码:510655
广东软件行业协会 广东省大数据协会
2019年12月6日




