赛辰联系方式

广东省科学技术厅关于2019-2020年度省科技专项资金(粤港澳联合实验室等)拟立项项目的公示

粤科公示〔201934

根据《广东省省级财政专项资金管理办法有关》规定,拟安排2019-2020年度粤港澳联合实验室、粤港澳科技合作领域、对外科技合作平台类项目,本批项目共计37项,拟安排财政专项资金7350万元,现予以公示。公示期自20191022日~1028日,共7天。

任何单位和个人如对公示内容持有异议,请在公示期内以书面形式反映。反映公示名单的情况和问题应坚持实事求是原则,以个人名义反映情况的,请提供真实姓名、联系方式和反映事项证明材料等;以单位名义反映情况的,请提供单位真实名称(加盖公章)、联系人、联系方式和反映事项证明材料等。

联系人:省科技厅资源配置与管理处  司圣奇

    机关纪委    

 真:020-8316394383163627

附件:

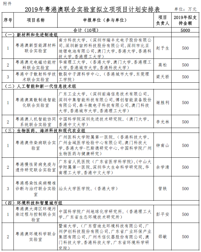
1.2019年粤港澳联合实验室拟立项项目计划安排表

2.2019-2020年度粤港澳科技合作领域拟立项项目计划安排表

3.2019-2020度对外科技合作平台类拟立项项目计划安排表

省科技厅

20191022

QQ在线客服

点击这里给我发消息 在线客服1

微信客服

微信客服
扫码加客服微信

服务电话咨询

400-004-1069

服务营业时间

9:00-12:00,13:30-18:00